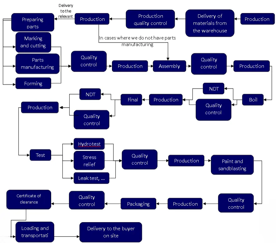
Manufacturing and production of iDrill Middle East Company
The stages of manufacturing and producing an equipment in iDrill’s manufacturing facilities are as follows:

Sub-assemblies of the manufacturing and production unit
The manufacturing team of iDrill Company consists of the following units:
